Chargenverwaltung für Süßwaren

27.10.2025

Das familiengeführte Unternehmen Vadossi steht seit vielen Jahren für die Herstellung feinster Süßwaren. Dabei sind Leidenschaft, Erfahrung und der Anspruch, das traditionelle Handwerk weiterzuentwickeln neben hochwertigen Rohstoffen weitere wichtige Zutaten. Im digitalen Bereich hat man sich fit gemacht für die Zukunft - so auch für die Chargenverwaltung für Süßwaren.

Lückenlose Produktion

Die Chargenverfolgung vom Rohstoff bis zur Lieferung des fertigen Produktes ist ein wesentliches Instrument zur Gewährleistung der Lebensmittelsicherheit. Unternehmen sind verpflichtet, in Eigenregie entsprechende Systeme zu etablieren. Die Firma Vadossi und Dimmel-Software haben das vorhandene Softwaresystem fit gemacht für die Zukunft und sichern dadurch auch weiterhin die Erfüllung aller Anforderungen bis hin zur Chargenverwaltung für Süßwaren.

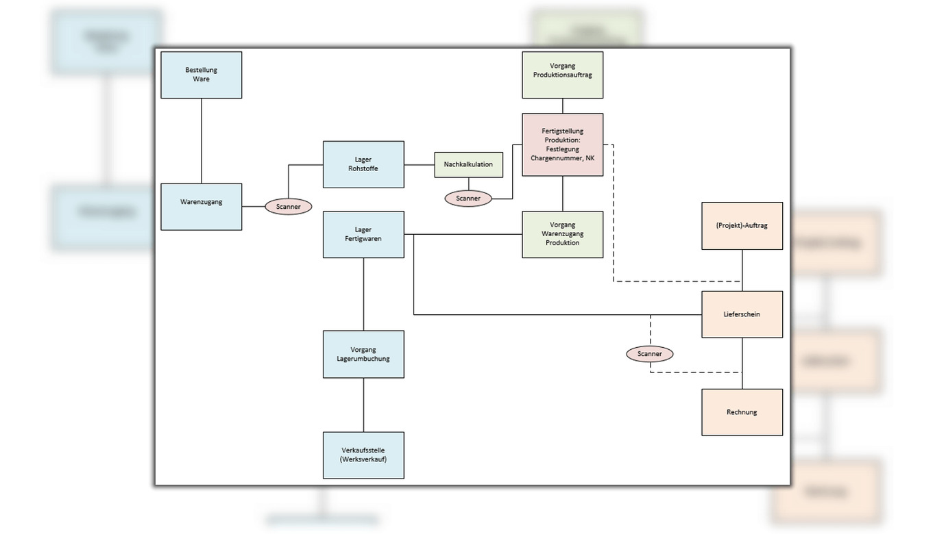
Lagerbuchungen erfolgen mittels Scanner, Prozesse wurden individuell angepasst zur

  • Vermeidung von Fehleingaben
  • Kontrolle der Produktion
  • Verschlankung des Workflows

Die Produktionsleitung erfasst die Chargen nach einem definierten Schlüssel. Durch die nachfolgende automatische und einheitliche Erfassung der Chargennummer in den verschiedenen Vorgangsarten des Produktionsprozesses von Produktionsauftrag, Lieferschein, Rechnung bis hin zu Lagerumbuchungen ist die Verfolgbarkeit gewährleistet.

Marco Teichgräber (Projektleiter)



Mit erneuerbarer Energie und Effizienz vereint man Genuss und Umweltschutz. (Bildquelle: alle Billder: https://www.vadossi.de/)

Traditionsunternehmen mit modernen Prozessen

1920 gründete Friedrich Karl Lischka die Firma Vadossi (Bildquelle: www.vadossi.de). 1995 gelang ein Neuanfang für die erfolgreiche Weiterführung der Traditionsfirma.  
1920 gründete Friedrich Karl Lischka die Firma Vadossi (Bildquelle: www.vadossi.de). 1995 gelang ein Neuanfang für die erfolgreiche Weiterführung der Traditionsfirma.  
1
× Alle Rohstoffe und Erzeugnisse werden mittels Scanner ein- und ausgebucht - inkl. Chargennummern.
Alle Rohstoffe und Erzeugnisse werden mittels Scanner ein- und ausgebucht - inkl. Chargennummern [1].

Das Grundgerüst für die intelligente Organisation: KORAKTOR® Basis

Jetzt entdecken